中文
中文
¦
English
首页
Home
产品分类
Nav
新闻
Nav
关于我们
Nav
联系我们
Nav
资料下载
Nav
产品导航
蝶阀
球阀
闸阀
截止阀
止回阀
阀门配件
产品详情
分享到:
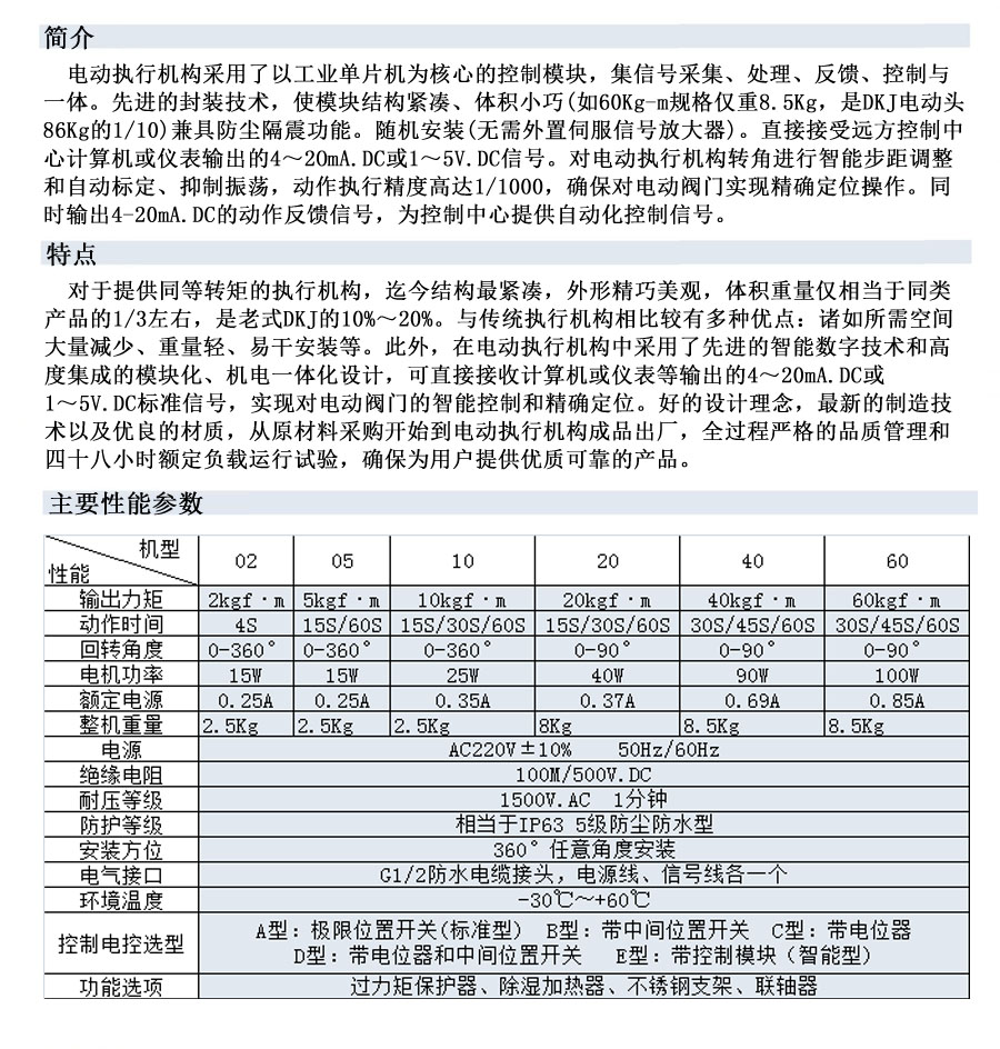
高性能电子式电动执行机构
产品详情
天津中阀科技有限公司
传 真:086 022 22401319
电话:
2677 9608
联系邮箱:info@zfkjv.com
地 址:中国 天津市宝坻区 九园工业区3号路